> 公司首页 > 正文

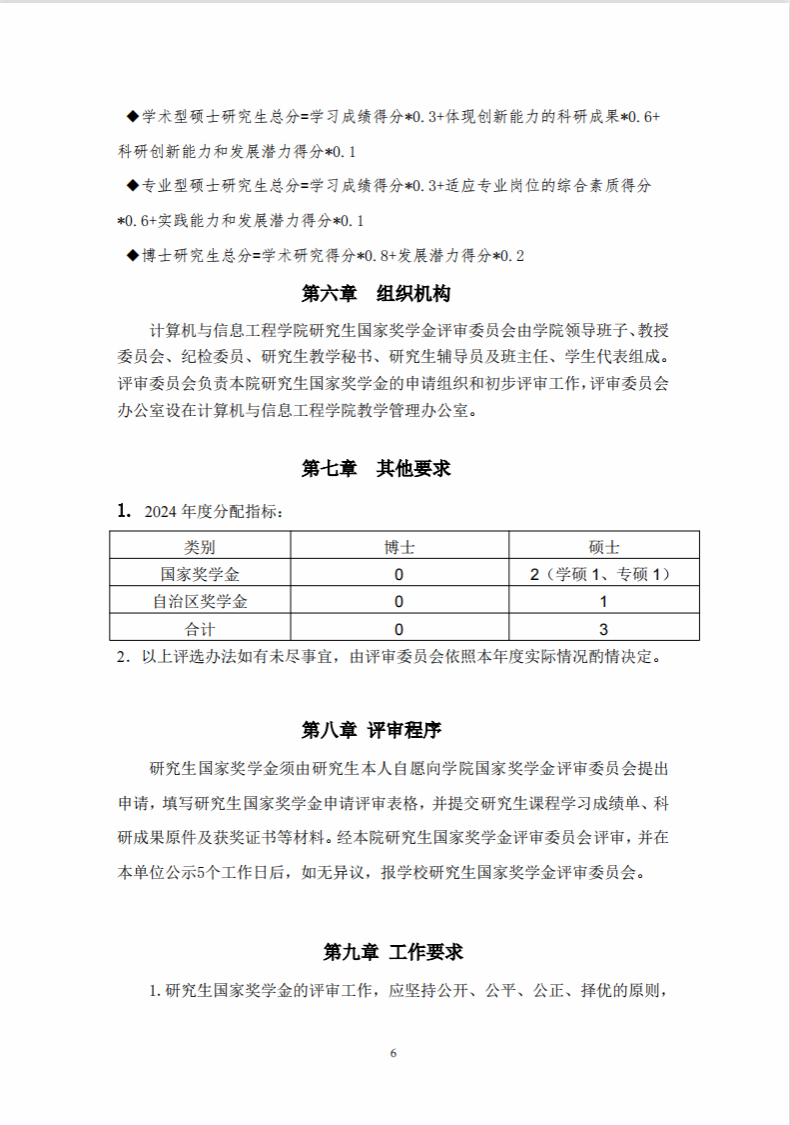
太阳成集团tyc122ccvip关于2024年研究生国家奖学金、 自治区奖学金评审细则

添加时间:2024-09-26     来源:计算机公司      责任编辑:蔺宇    浏览次数:[]

  

上一条:太阳成集团tyc122ccvip关于2024年研究生自治区学业奖学金、公司学业奖学金评审细则

下一条:太阳成集团tyc122ccvip关于开展2024年本科生国家励志奖学金自治区励志奖学金和国家助学金评审工作的通知

关闭

Copyright ©  1999-2025 All Rights Reserved 

太阳成集团tyc(122ccvip)官网-SunCity Group 版权所有

地址:内蒙古呼和浩特市赛罕区鄂尔多斯东街29号计算机公司 

邮编:010011

访问量: