> 公司首页 > 正文

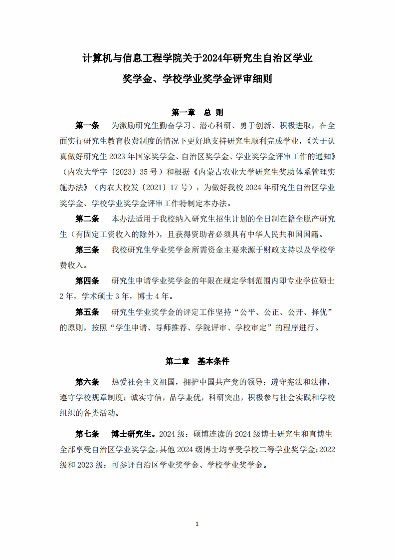
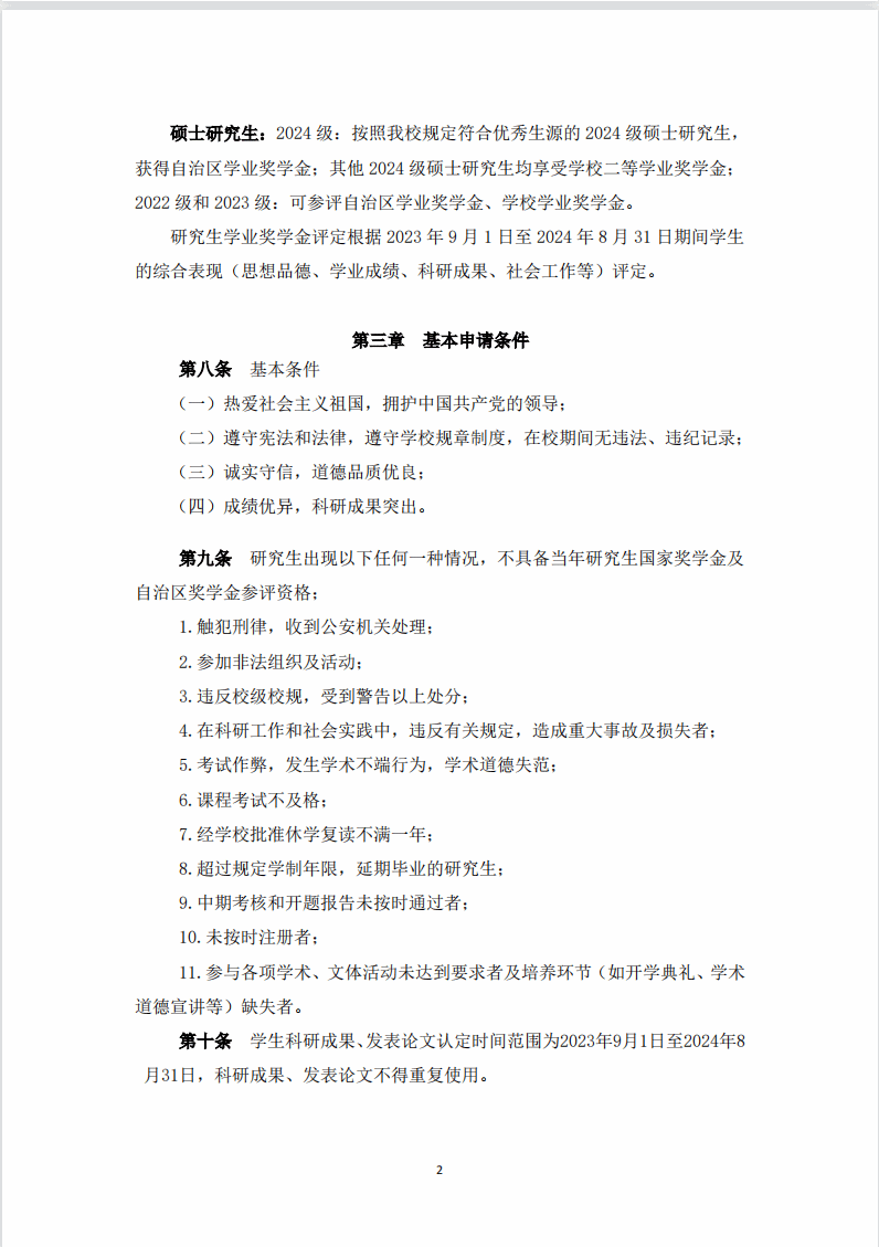
太阳成集团tyc122ccvip关于2024年研究生自治区学业奖学金、公司学业奖学金评审细则

添加时间:2024-09-26     来源:计算机公司      责任编辑:蔺宇    浏览次数:[]

  


上一条:太阳成集团tyc122ccvip关于开展 2024 年度筑梦奖学金评审工作的通知

下一条:太阳成集团tyc122ccvip关于2024年研究生国家奖学金、 自治区奖学金评审细则

关闭

Copyright ©  1999-2025 All Rights Reserved 

太阳成集团tyc(122ccvip)官网-SunCity Group 版权所有

地址:内蒙古呼和浩特市赛罕区鄂尔多斯东街29号计算机公司 

邮编:010011

访问量: